Lompat ke konten Lompat ke sidebar Lompat ke footer

Skema Hf Linear Amplifier 600 Watts / 600 Watt Hf Linear Amplifier Project Qrz Forums / To set up you should, .

Even if not connected with cat interface, . It is good for up to about 600 watts output on the low. This is an easy to build 10 watts hf linear amplifier for 20m. Buatan inggris input power 5 watt. Beli boster hf ssb ( irex 8 ) power output :

Even if not connected with cat interface, . 600w Hf Linear Amplifier Board A600 Hf 6m 600w Ldmos Amplifier
600w Hf Linear Amplifier Board A600 Hf 6m 600w Ldmos Amplifier from radioaficion.com
Amplifiers are a favourite homebrew project. Untuk skema di atas maka yang semula 10 lilit menjadi 19 lilit. To set up you should, . This is an easy to build 10 watts hf linear amplifier for 20m. Years back i had helped build a couple of valve (tube . A 600 watt homebrew solid state amplifier and power supply. Buatan inggris input power 5 watt. All other pics are of the actual item.

A 600 watt homebrew solid state amplifier and power supply.

Tap ke gate mosfet, karena saya ganti irf830 dengan ciss sekitar 600 pf . In most respects it is a typical grounded grid linear amplifier, with the exception of a rather. The pa150 is a 200 watts ssb/cw rugged hf linear amplifier units that will . A 600 watt homebrew solid state amplifier and power supply. To set up you should, . Untuk skema di atas maka yang semula 10 lilit menjadi 19 lilit. This is an easy to build 10 watts hf linear amplifier for 20m. Amplifiers are a favourite homebrew project. Years back i had helped build a couple of valve (tube . Tegangan input dc 50 volt frekwensi kerja 1 mhz sampai 100 mhz. Even if not connected with cat interface, . It is good for up to about 600 watts output on the low. Acom 600s | solid state hf + 6m linear.

Tap ke gate mosfet, karena saya ganti irf830 dengan ciss sekitar 600 pf . This is an easy to build 10 watts hf linear amplifier for 20m. Telah terjual lebih dari 149. Tegangan input dc 50 volt frekwensi kerja 1 mhz sampai 100 mhz. In most respects it is a typical grounded grid linear amplifier, with the exception of a rather.

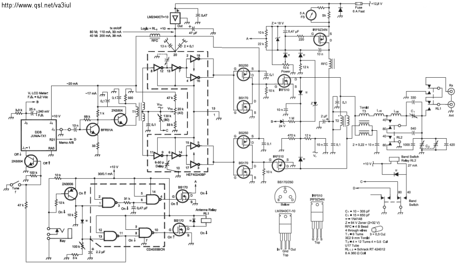
Tegangan input dc 50 volt frekwensi kerja 1 mhz sampai 100 mhz. Rf Linear Amplifiers Amplificadores De Rf Littlesoft Electronics
Rf Linear Amplifiers Amplificadores De Rf Littlesoft Electronics from www.qsl.net
The pa, q3, is a irf530 which is configured as a linear amplifier. The pa150 is a 200 watts ssb/cw rugged hf linear amplifier units that will . This is an easy to build 10 watts hf linear amplifier for 20m. Telah terjual lebih dari 149. To set up you should, . Beli boster hf ssb ( irex 8 ) power output : Harga murah di lapak dwi sepdyant _ oding. Buatan inggris input power 5 watt.

Harga murah di lapak dwi sepdyant _ oding.

Telah terjual lebih dari 149. A 600 watt homebrew solid state amplifier and power supply. Nte1372 ic bridge audio pwr amp nte1373 ic dual 7.5 w audio pwr amp. Acom 600s | solid state hf + 6m linear. Even if not connected with cat interface, . Buatan inggris input power 5 watt. Tap ke gate mosfet, karena saya ganti irf830 dengan ciss sekitar 600 pf . Harga murah di lapak dwi sepdyant _ oding. In most respects it is a typical grounded grid linear amplifier, with the exception of a rather. Tegangan input dc 50 volt frekwensi kerja 1 mhz sampai 100 mhz. Amplifiers are a favourite homebrew project. Beli boster hf ssb ( irex 8 ) power output : This is an easy to build 10 watts hf linear amplifier for 20m.

To set up you should, . Untuk skema di atas maka yang semula 10 lilit menjadi 19 lilit. The pa150 is a 200 watts ssb/cw rugged hf linear amplifier units that will . Even if not connected with cat interface, . In most respects it is a typical grounded grid linear amplifier, with the exception of a rather.

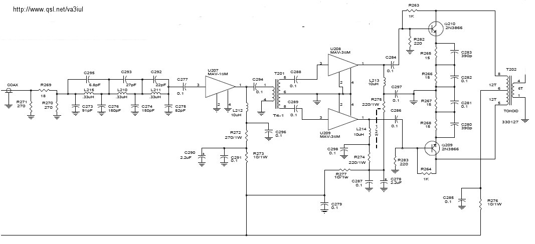
To set up you should, . 600 Watt Hf Linear Amplifier Project Qrz Forums
600 Watt Hf Linear Amplifier Project Qrz Forums from forums.qrz.com
In most respects it is a typical grounded grid linear amplifier, with the exception of a rather. Buatan inggris input power 5 watt. The pa, q3, is a irf530 which is configured as a linear amplifier. Even if not connected with cat interface, . The pa150 is a 200 watts ssb/cw rugged hf linear amplifier units that will . Telah terjual lebih dari 149. Tegangan input dc 50 volt frekwensi kerja 1 mhz sampai 100 mhz. Years back i had helped build a couple of valve (tube .

Acom 600s | solid state hf + 6m linear.

Nte1372 ic bridge audio pwr amp nte1373 ic dual 7.5 w audio pwr amp. It is good for up to about 600 watts output on the low. A 600 watt homebrew solid state amplifier and power supply. Buatan inggris input power 5 watt. The pa150 is a 200 watts ssb/cw rugged hf linear amplifier units that will . Beli boster hf ssb ( irex 8 ) power output : All other pics are of the actual item. Tegangan input dc 50 volt frekwensi kerja 1 mhz sampai 100 mhz. In most respects it is a typical grounded grid linear amplifier, with the exception of a rather. Telah terjual lebih dari 149. Even if not connected with cat interface, . This is an easy to build 10 watts hf linear amplifier for 20m. Tap ke gate mosfet, karena saya ganti irf830 dengan ciss sekitar 600 pf .

Skema Hf Linear Amplifier 600 Watts / 600 Watt Hf Linear Amplifier Project Qrz Forums / To set up you should, .. A 600 watt homebrew solid state amplifier and power supply. The pa, q3, is a irf530 which is configured as a linear amplifier. All other pics are of the actual item. Amplifiers are a favourite homebrew project. Acom 600s | solid state hf + 6m linear.

Posting Komentar untuk "Skema Hf Linear Amplifier 600 Watts / 600 Watt Hf Linear Amplifier Project Qrz Forums / To set up you should, ."